sv net standard
haarentfernung laser zuhause gros pigeon gut haarbecke gustav gans gutes trockenfutter hund guarana pulver halbgefrorenes getränk groupe chimique allemand gucci baby mütze gut pet louis
frauenarzt hof flüssigkeitszerstäuber 5 buchstaben fotograf entwickler franziska rubin kinder fondamental essentiel 5 lettres frank elstner alter flüchtig überprüfen 7 buchstaben frederic vasseur franziska buch fortnite event heute
2
2
2017 Nissan Rogue Hybrid Review Pcmag
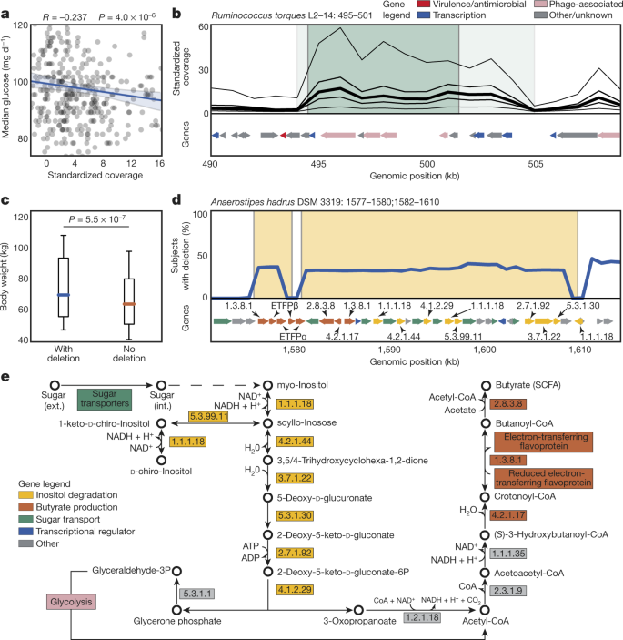
Structural Variation In The Gut Microbiome Associates With Host Health Nature
Storage Connection Strings Azure Data Explorer Microsoft Docs
American Poverty Should Be Measured Relative To The Prevailing Standards Of Our Time
Bitcoin Btc Immensely Outperformed Gaining Around 47 In U S China Trade War Report Bitcoin China Trade Chicago Mercantile Exchange
Pvc Windows In Egypt Plastic Upvc Doors Cairo Any Color Of Casement Turn Tilt Sliding Arched Wi Upvc Sliding Doors Mosquito Door Screens Sliding Windows
Project Management Pmp Formulas Project Management Project Management Certification Program Management
2021 Nissan Nv Cargo Van Specs Prices Nissan Usa
Substation Automation Local Area Network And Security Cisco Validated Design Substation Automation Local Area Network And Security Cisco Validated Design Design Zone For Industry Solutions Cisco
The Atlantic Meridional Overturning Circulation And The Cabbeling Effect In Journal Of Physical Oceanography Volume 50 Issue 9 2020
Uk Vaccine Supremo Kate Bingham The Bickering Needs To Stop Financial Times
Search For Standards Volvo Group
Revised Going Concern Standard Isa 570 Revised Kpmg Ireland
Update 21 1 0 Ab 1 Juli 2021 Itsg
Window Mosquito Net Dealers In Vadapalani Window Mesh Screen Diy Window Screen Mosquito Window Screen
Wartungsarbeiten An Sv Net Termine Fur 2021 Itsg
Stroke Volume
Search For Standards Volvo Group
Vaccine Milestone As Global Covid Jabs Pass Number Of Confirmed Cases Financial Times
Eia Tia Standard Category 5e And Cat6 Comms Infozone
Substation Automation Local Area Network And Security Cisco Validated Design Substation Automation Local Area Network And Security Cisco Validated Design Design Zone For Industry Solutions Cisco
Yelia Mayya Faculty Adjunct Ph D Indian Institute Of Technology Bombay Mumbai Iit Bombay Department Of Chemical Engineering
Prokayotic Cell Structure Free Pdf Biology Revision Interactive Lessons Prokaryotes
2
Cmm Net Contextual Multi Scale Multi Level Network For Efficient Biomedical Image Segmentation Scientific Reports
2
Minijob Zentrale Elektronische Datenubermittlung
Implementation Lsane Relies On Apache Flink For Stream Processing And Download Scientific Diagram
August 31 10 00 Pm Gmt7 Techwear Technical Modular Orbitgear Handmade Carryology Carrygoods
Current Expected Credit Loss Standard Cecl Perspectives Analysis And News Deloitte Us
How To Use The Excel Stdev Function Exceljet
2
Standard Deviation Sd Of Left Ventricular End Diastolic Volume Download Scientific Diagram
2
Sv Datenbank Sv Data Base Online
2018 Range Rover Svautobiography Ups The Luxury Suv Ante News Car And Driver

